| নং | শিরোনাম | সেবার ধাপ | কার্যকলাপ |
|---|---|---|---|
| | |||
| ১ | অন্ত: বিভাগীয় চিকিৎসা সেবা | দেখুন | |
| ২ | প্রজনন স্বাস্থ্য ও গর্ভাবস্থা পরিচর্যা | দেখুন | |
| ৩ | প্রজনন স্বাস্থ্য ও গর্ভাবস্থা পরিচর্যা | দেখুন | |
| ৪ | বহি: বিভাগে চিকিৎসা সেবা | দেখুন | |
| ৫ | জরুরি চিকিৎসা সেবা | দেখুন | |
| ৬ | জরুরি প্রসূতি সেবা | দেখুন | |
| ৭ | ঔষধ সরবরাহ | দেখুন | |
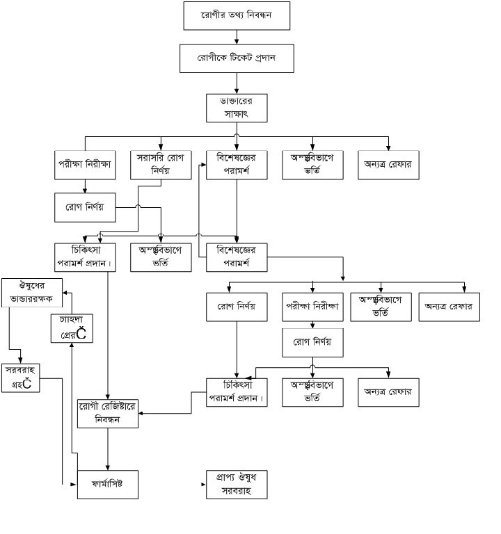
| ৮ | রোগ নিরাময় বা চিকিৎসা সেবা (বহিঃবিভাগীয়) | দেখুন |